HYDROXYCHLOROQUINE Has Potent ANTI-CANCER Mechanisms
This Substack recently published an article on the many health benefits of Hydroxychloroquine…
PetChloroquine: Pharmaceutical Grade Pure Hydroxychloroquine
Just like they went after one of the very best cures for PSYOP-19 in Ivermectin…
…while the anti-cancer properties of Hydroxychloroquine were mentioned in passing, a pair of studies that Dr. Makis recently cited have inspired this Substack to revise the ‘New and Improved Joe Tippens Protocol’ at the end of this article such that we may now have an even more comprehensive cancer cure; to wit:
NEW ARTICLE: HYDROXYCHLOROQUINE and LUNG CANCER - Two studies show fascinating mechanisms of ANTI-CANCER action!
Papers Reviewed:
2019 Malhotra et al: “Phase Ib/II study of hydroxychloroquine in combination with chemotherapy in patients with metastatic non-small cell lung cancer (NSCLC)”
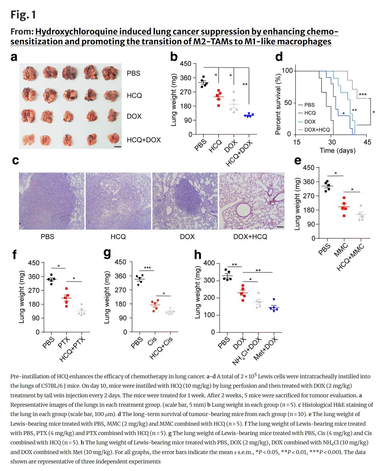
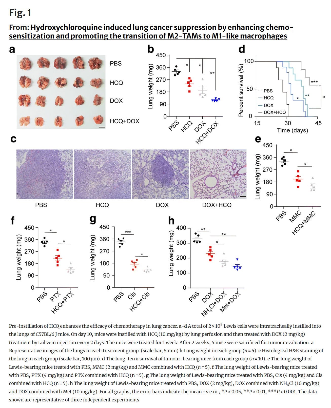
2018 Li et al: “Hydroxychloroquine induced lung cancer suppression by enhancing chemo-sensitization and promoting the transition of M2-TAMs to M1-like macrophages”
=====
The 2019 Malhotra paper talks about hydroxychloroquine as a cancer cell autophagy inhibitor to inhibit lung tumor progression:
“Preclinical studies in engineered mouse lung cancer models show that KRAS mutant lung tumors depend on autophagy, and inhibition of autophagy inhibits tumor development and progression.”
“autophagy inhibition appears achievable with hydroxychloroquine”
Results:
“The addition of hydroxychloroquine to chemotherapy was safe and resulted in modest improvement in response rate for select subgroup of patients with newly diagnosed metastatic NSCLC (KRAS-mutated tumors).”
“We also established that 200 mg BID of hydroxychloroquine in combination with chemotherapy is safe and tolerable”
=====
The 2018 Li paper discusses two important effects of Hydroxychloroquine on Lung Cancer:
1. HCQ enhances the sensitivity of lung cancer cells to chemotherapeutic drugs
HCQ functions as a chemo-sensitizer to enhance the anticancer effects of chemotherapeutic agents without killing cancer cells directly
HCQ reverses drug sequestration in lysosomes by increasing the lysosomal pH to inactivate P-gp
2. HCQ also exerts anti-tumor effect via immune microenvironment at tumor site
HCQ markedly decreased tumour weight in immunocompetent C57BL/6 J mice but did not show any influence in CD8+ T cell-depleted mice
HCQ induces CD8+ T cell-based tumour suppression via macrophages
HCQ induces the transition of M2-TAMs to M1-like macrophages
“results indicate that HCQ switches M2-TAMs into M1-like macrophages to enhance CD8+ T cell immunity”
“In summary, the data presented in this study clearly showed that by increasing the lysosomal pH in cancer cells and fostering the transition of M2-TAMs to M1 macrophages to induce CD8+ T cell anti-tumour effects, HCQ could function as a chemo-sensitizer and immune regulator to enhance the therapeutic effects of NSCLC.”
“HCQ is a promising agent for cancer treatment to improve the quality of life of NSCLC patients.”
It’s that interesting? 🤔Maybe there was more to the attacks on HYDROXYCHLOROQUINE than just COVID-19 (!!)
Just like there are high quality research studies showing that Ivermectin enhances the efficacy of chemotherapy, we now have irrefutable evidence that Hydroxychloroquine also greatly improves chemotherapy outcomes.
But these research studies never dare just have the repurposed drugs without the questionable chemotherapy as an other group, because then the Medical-Industrial Complexes most profitable “treatment” would be exposed for what it really is…
Chemotherapy Failure Rates: Fraudulent and Deadly
An important update to the following article which exposed the go-to oncology drug with the highest profit margin of any “treatment” in medicine…
…and just like Ivermectin and Hydroxychloroquine are cures for all viruses, even the gain of function kinds, these compounds also not only treat the flu and the common cold, but a broad range of “incurable” diseases, which is why the likes of Dr. Fauci vehemently discredited them:
If Fauci had admitted that hydroxychloroquine or ivermectin were effective…it would’ve been illegal to use the ‘vaccines’…as the ‘vaccines’ made $200 BILLION DOLLARS…
,,,and just like the depopulation “vaccine” business rakes in well over $200 billion per year, so too does cancer “care” cost well in excess of $200 billion dollars per annum, with this egregiously high cost of cancer treatment in the U.S. not reducing mortality rates whatsoever.
If these repurposed compounds were used during the PSYOP-19 scamdemic, then not only would there have never been the fraudulent EUA approval by the wholly captured FDA, but global cancer rates would have plunged.
Instead, there is now a Modified mRNA slow kill bioweapon “vaccine” induced turbo cancer epidemic, which means that BigPharma’s and oncologist’s profits for cancer “care” will only exponentially increase going forward as more and more patients succumb to this extremely lucrative iatrogenesis.
Or why BigPharma does NOT want anyone ever finding out about this newly revised and further improved ‘holy grail’ cancer cure in plain sight, that also heals asthma, prion-based diseases like Alzheimer’s, mood disorders, Parkinson’s, Lupus, skin conditions, and various other “incurable” ailments:
New & Improved Joe Tippens Protocol
Tocotrienol and Tocopherol forms (all 8) of Vitamin E (400-800mg per day, 7 days a week). A product called Gamma E by Life Extension or Perfect E are both great.
Bio-Available Curcumin (600mg per day, 2 pills per day 7 days a week). A product called Theracurmin HP by Integrative Therapeutics is bioavailable.
Vitamin D (62.5 mcg [2500 IU] seven days a week).
CBD oil (1-2 droppers full [equal to 167 to 334 mg per day] under the tongue, 7 days a week) CBD-X: The most potent full spectrum organic CBD oil, with 5,000 milligrams of activated cannabinoids and hemp compounds CBD, CBN & CBG per serving.
Fenbendazole (300mg, 7 days a week) or in the case of severe turbo cancers up to 1 gram — for prophylaxis one 150mg tablet once or twice per week
Ivermectin (24mg, 7 days a week) or in the case of severe turbo cancers up to 1mg/kg/day — for prophylaxis one 12mg tablet once or twice per week
Hydroxychloroquine (10mg/kg/day 7 days a week) - for prophylaxis one 200mg tablet once or twice per week
VIR-X immune support which also greatly increases the bioavailability of both Fenbendazole and Hydroxychloroquine (2 capsules per day) — for prophylaxis 2 capsules per day
Removing sugars and carbohydrates (cancer food) from your diet and replacing table sugar with a zero glycemic index, zero calorie, keto friendly rare sugar like FLAV-X
Do NOT comply.













The dual mechanism of HCQ as both a chemo-sensitizer and immune regulator is facinating. What stands out is how it increases lysosomal pH to enhance drug bioavailability while simultaneously shifting M2 macrophages to M1 phenotypes, which amplifies CD8+ T cell responses. The fact that both HCQ and ivermectin enhance chemotherapy efficacy yet are systematicaly suppressed suggests the issue is less about scientific validty and more about protecting revenue streams from the $200 billion cancer treatmnt industry.
Great information. A question I’ve had and never seen answered anywhere. We know sugar is bad for you. There are many replacements stevia, monk fruit and now this new one you mentioned. Now here’s my question, sugar comes from sugar cane or sugar beets. Both of which are plants. What makes them bad and the replacement “plant based” good?