The latest DEATHVAX™ bivalent uptake is around 17%, which represents a total bust for its criminal manufacturers; therefore, the only cash cow remaining for BigPharma is their cancer treatment complex.
Readers of this Substack are well aware that it is no mere coincidence that the various “vaccines” are driving the unprecedented phenomenon of surging turbo cancers; in other words, when “treatments” for some alleged ailments cause far worse subsequent diseases, and thus far costlier “treatments” your business model is fraud and ultimately democide.
Drug repurposing has historically opened doors to new therapeutic pathways; for example, aspirin's cardiovascular benefits, etc. Today, Fenbendazole, a veterinary anthelmintic, stands at the forefront of this tradition, showing great promise in oncology.
Joe Tippens: From Anecdote to Inspiration
Many first heard of Fenbendazole's oncological potential through Joe Tippens. His near-miraculous recovery after using the dewormer sparked widespread interest, blending hope with scientific curiosity.
This Substack previously presented Joe Tippens’ exact protocol in the following article:
Stanford's Contribution and Beyond
A case report from Stanford entitled, Fenbendazole Enhancing Anti-Tumor Effect: A Case Series echoed Tippens' story, documenting three patients with genitourinary malignancies. After Fenbendazole treatment, these patients exhibited complete responses, especially notable as some had exhausted all other conventional treatment options.
Case 1
A 63-year-old Caucasian male presented with flank pain, rapid weight loss, and transient fever. Abdominal Computed Topography (CT) revealed a 3 cm left lower-pole solid renal mass. He underwent open partial nephrectomy with pathology showing pT1a highgrade clear cell Renal Cell Carcinoma (RCC). Several months later, he developed persistent left flank pain with finding of a 5.2 cm left kidney mass. Fine Needle Aspiration (FNA) biopsy redemonstrated clear cell RCC, and pazopanib 800 mg was initiated. Follow-up CT revealed a new 1.4 cm pancreatic head/body lesion, persistent left renal mass, and signs of sigmoid colitis. Given the concerns for disease progression and intolerable side effects, pazopanib was discontinued and cabozantinib was initiated. Interval Magnetic Resonance Imaging (MRI) showed stable size of recurrent left renal mass, mild decrease in 2.9 cm pancreatic head lesion, stable 1.2 cm distal pancreatic body lesion, and new 1.1 cm right posterior iliac bone lesion. Cabozantinib was ultimately discontinued due to persistent intolerable side effects. One month after discontinuation, repeat MRI showed increase in size of recurrent left renal mass, mild decrease in 2.3 cm pancreatic head lesion, stable 1.4 cm distal pancreatic body lesion, and unchanged 1.1 cm right posterior iliac bone lesion. Third-line treatment with nivolumab was initiated, and he only received three total treatments (240 mg × 3) over the course of a month due to developing severe rash and colitis. He was treated with steroids with resolution of colitis. During this time, he also started alternative therapy with FBZ 1 gm three times per week at the suggestion of one of his friends with head/neck cancer. Interval MRI imaging found near complete resolution of the previously noted left renal mass as well as decrease in pancreatic head/body and right posterior iliac spine lesions (Figure 1). Serial imaging for the past 10 months have not shown any evidence of recurrence or metastatic disease. He has continued taking FBZ without any reported side effects.
Case 2
A 72-year-old caucasian male presented with increasing lower urinary tract symptoms and a urethral lesion. He underwent distal penectomy with pathology showing pT2 high-grade urothelial carcinoma of the urethra with focal squamous differentiation. Four years later, the patient developed a cough with finding of a 5.5 cm × 4.0 cm left hilar mass and a 1.5 cm × 1.4 cm left upper lobe nodule, with multiple abnormal AP window lymph nodes, the largest measuring 1.8 cm × 0.9 cm all avid on PET CT. Brain MRI revealed a right occipital lobe metastasis. Bronchoscopy with biopsy revealed squamous carcinoma. His presentation was felt most consistent with a lung primary and the patient was treated with gamma knife radiotherapy and carboplatin, paclitaxel, and pembrolizumab. Subsequent sequencing of the lesion from the penectomy and bronchoscopy demonstrated shared PIK3CA, RB1, CCND1 and CDKN2A alterations demonstrating that the pulmonary disease represented metastasis from urethral primary. The patient developed progressive retroperitoneal disease while on pembrolizumab maintenance and was treated with gemcitabine and cisplatin for 6 cycles over the course of 4 months with near complete response. However, interval CT imaging demonstrated increase of an aortocaval node from 1.2 cm × 1.0 cm on to 1.5 cm × 1.5 cm. No therapy was initiated and a subsequent scan demonstrated further increase to 2.0 cm × 1.5 cm with no evidence of progression elsewhere (Figure 2). The patient opted for complementary therapy with FBZ 1 gram orally three days per week, vitamin E 800 mg daily, curcumin 600 mg daily and CBD oil while awaiting more substantial disease progression before initiating additional systemic therapy. Serial CTs from the past 9 months showed progressive decrease in size to 0.5 cm × 0.5 cm, complete radiographic response.
Case 3
A 63-year-old Caucasian female presented with increasing lower urinary tract symptoms and hematuria. CT imaging revealed a 7.5 cm right lateral bladder mass with extension to the right pelvic sidewall and right-sided hydronephrosis requiring percutaneous nephrostomy. There was no evidence of metastatic disease, consistent with clinical T4 tumor. Transurethral Resection of Bladder Tumor (TURBT) demonstrated a large necrotic mass with pathology confirming urothelial carcinoma with 85% squamous and 2% sarcomatoid histology. She was treated with Accelerated Methotrexate, Vinblastine, Doxorubicin, and Cisplatin (AMVAC) for 6 cycles over the course of 4 months along with concurrent FBZ 1 gram three times weekly. Follow-up CT revealed no evidence of disease with minimal residual thickening in the right inferior bladder wall (Figure 3). She declined to proceed with cystectomy and remains on surveillance with no evidence of progression.
Many more miraculous anecdotal case studies abound; for example:
While anecdotes are compelling, it's the molecular action that truly paints the picture.
Microtubule Disruption: Central to cancer's rapid proliferation are microtubules. Fenbendazole binds to tubulin proteins, disturbing these structures, a mechanism reminiscent of certain chemotherapy drugs. Importantly, in both parasites and cancer cells, the drug targets the microtubule network to disrupt vital processes.
Boosting p53:Fenbendazole elevates p53 tumor suppression protein levels, our cellular quality control, inhibiting defective or precancerous cell growth.
Inhibition of glucose uptake by FZ sensitizes cancer cells to undergo apoptosis
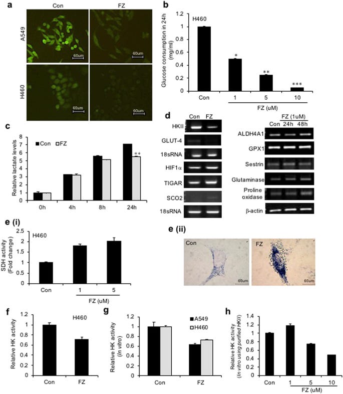
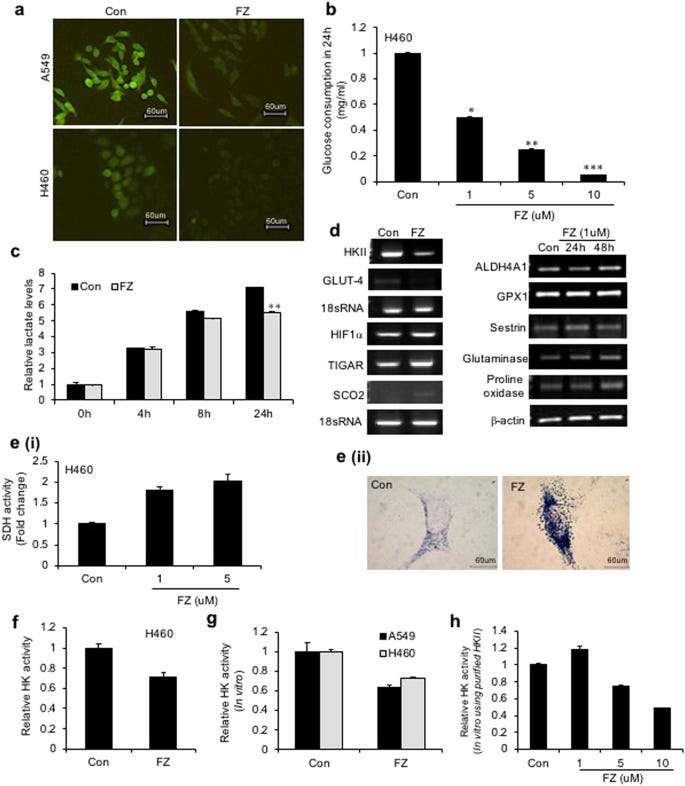
In studies with parasites, the anthelmintic effects of the benzimidazoles have been related to inhibition of glucose uptake with resultant alterations in glucose metabolism41. We tested the effect of FZ on glucose uptake in human cancer cells. H460 and A549 cells were treated with 1 uM FZ for 4 h and uptake of fluorescent glucose analogue 2-NBDG was observed. FZ treatment resulted in inhibition in glucose uptake in both the cell lines (Fig. 8a). Similar results were obtained when a glucose oxidation assay was performed using culture supernatants from cells treated with increasing concentrations of FZ (Fig. 8b). Expectedly, FZ treatment also resulted in reduced lactate levels (Fig. 8c). Hence, FZ induced cell death appeared to be related to inhibition of glucose uptake.
FZ alters glucose uptake and impairs enzymatic activity of HKII in NSCLC cells. (a) A549 or H460 cells were treated with 1 uM FZ for 4 h and uptake of the fluorescent glucose derivative 2-NBDG was examined thereafter by fluorescence microscopy as described. Representative images of cells from three independent experiments are shown. (b) Human NSCLC H460 cells were exposed to increasing doses of FZ for 24 h. Culture supernatants were then used to assess glucose consumption by glucose oxidation assay using GO assay kit from Sigma. (c) H460 cells were left untreated or treated with 1 uM FZ and the lactate levels in culture supernatants were assessed after the indicated time points using Lactate Assay Kit from BioVision. (d) Human H460 cells were exposed to 1 uM FZ for 24 or 48 h as indicated, total RNA was isolated and RT-PCR was performed using primers specific for the indicated genes. (e) (i) H460 cells were left untreated or treated with 1 uM FZ for 24 h and the cell extracts were then processed for a spectophotometric assay for SDH (A630nm). (ii) A549 cells were left untreated or treated with 1 uM FZ for 20 h following which they were processed for histochemical assay to assess SDH activity. Cells were then observed under a microscope and images were acquired at 40X magnification. (f) H460 cells were left untreated or treated with 1 uM FZ for 24 h. HK enzymatic activity was then determined spectrophotometrically as described under “Materials and Methods”. (g) H460 and A549 cell lysates were incubated with DMSO or FZ for 15 min prior to initiation of reaction. HK enzymatic activity was then determined spectrophotometrically as described under “Materials and Methods”. (h) Purified HKII from S. cerevisae was incubated with increasing doses of FZ and HK activity was then measured spectrophotometrically. (*p < 0.05, **p < 0.01, ***p < 0.005).
The Nature article concluded:
Altogether, our findings show microtubule disruption, p53 stabilization and interference with glucose metabolism as collective underlying mechanisms of FZ induced preferential elimination of cancer cells both in vitro and in vivo.
Cellular Discrimination and Safety
Traditional chemotherapies often results a suite of side effects due to their impact on all rapidly dividing cells, leading to issues like hair loss, bone marrow suppression, and gastrointestinal disturbances. However, early anecdotal evidence suggests that Fenbendazole might not consistently present these challenges. The exact reasons for such discrimination between cancer cells and healthy counterparts remains a topic of intense research. Could it be distinct binding affinities leading to varied microtubule disruption, differential drug distribution, or perhaps specific cell cycle phase targeting? The precise mechanism continues to be an avenue of scientific inquiry.
Economic Impasse
Fenbendazole's off-patent status presents a conundrum. Its lack of exclusivity deters pharmaceutical giants, sidelining a potentially impactful drug due to profit concerns. This situation raises an ethical query: Are potential life-savers being overlooked due to economic constraints?
Fenbendazole's transformation from a simple dewormer to a beacon of hope in oncology underscores the power and potential of drug repurposing. As its narrative unfolds, it challenges the medical community to evolve, ensuring patient welfare remains paramount. Sadly, BigPharma’s cutthroat business model has proven to be concerned with the profit motive above all else, even if it means committing crimes against humanity. And far too many doctors indoctrinated by the Medical Industrial Complex knowingly and unknowingly subvert their Hippocratic Oaths in what amounts to a kind of self-reinforcing “Safe and Effective” death machine.
Thankfully, readers of this Substack appreciate that there may very well be viable real-world solutions to this democidal system…
You're going to hate me for this. By my calculations, 1000mgs is 6.666 of the 150mg tablets. hahahaha sorry!
I bought one box. Might get another. I have a friend going through radiation after breast cancer (that's unrelated to deathvaxx). She's one of us, in fact, one of the leading physicians on Team Freedom. I'll send this to her if the nukes don't work.
You're going to hate me for this. By my calculations, 1000mgs is 6.666 of the 150mg tablets. hahahaha sorry!
I bought one box. Might get another. I have a friend going through radiation after breast cancer (that's unrelated to deathvaxx). She's one of us, in fact, one of the leading physicians on Team Freedom. I'll send this to her if the nukes don't work.
...and stay away from Medical Industrial Complex allopathic doctors entirely as much as possible.